О нас
Быстрый анализ
и расчёт стоимости
Решаем 80% стандартных проблем онлайн за 25 минут
Глубокие компетенции в IT и туризме
Решения любой сложности
Поддержка в реальном времени
Почему именно bitriX24?
Если вкратце - это самое глубоко кастомизируемое решение на рынке в своём ценовом сегменте
Возможности CRM Битрикс24
Битрикс24 — это онлайн-сервис, в котором собраны все нужные инструменты для работы компании и управления бизнесом. Перенесите в единое пространство и автоматизируйте все рабочие коммуникации, продажи, проекты и бизнес-процессы.

Совместная работа
Используйте все возможности корпоративной соцсети:
общайтесь в мессенджере и через видеозвонки
делитесь новостями
используйте календарь
редактируйте документы вместе с коллегами
храните файлы на корпоративном диске
CRM
Все заказы автоматически собираются прямо в CRM. Вы всегда будете знать, сколько клиентов сейчас в работе и как выполняется план продаж.
Задачи и проекты
Делегируйте, управляйте сроками, назначайте ответственных, создавайте шаблоны задач.
Сайты и магазины
Находите своих клиентов в соцсетях и мессенджерах, запустив удобный интернет-магазин за 120 секунд. Без единой строчки кода.
Автоматизация
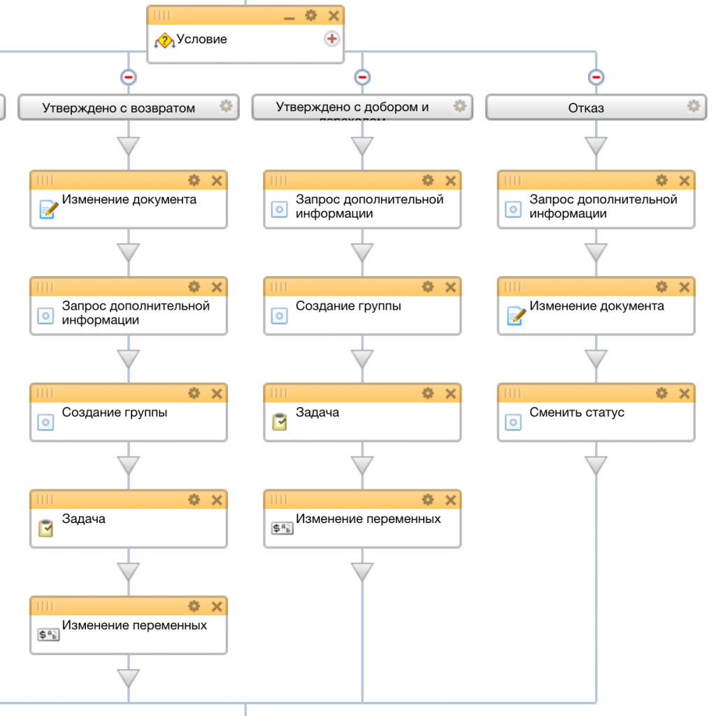
В Битрикс24 есть всё для автоматизации рабочих процессов. Создавайте цифровые рабочие места, используйте BI-аналитику и RPA без навыков программирования.
Наши услуги
этапы работы
Свяжитесь с нами
Отправьте заявку на сотрудничество или позвоните нам. Мы обсудим ваши задачи в деталях и назначим дату для консультации
Бесплатная консультация
Перед началом работы мы проведем для вас бесплатную консультацию по возможностям CRM конкретно под ваши задачи. А также получим от вас информацию для составления технического задания
Согласование и подписание договора
Согласуем ТЗ и на его основе рассчитаем стоимость, сроки, вышлем предложение и договор
Разработка и тестирование
Произведем работы в соответствии с заданием, непрерывно находясь с вами на связи и согласуя возникающие вопросы. Всестороннее внутреннее тестирование решения перед презентацией
Презентация готового решения
Техническое обслуживание и поддержка
Команда
© 2024 Crosstravel.me. Все права защищены.